行业资讯 | 多省官宣:医用耗材价格开始“裸奔”!
| 来源:医疗器械经销商联盟
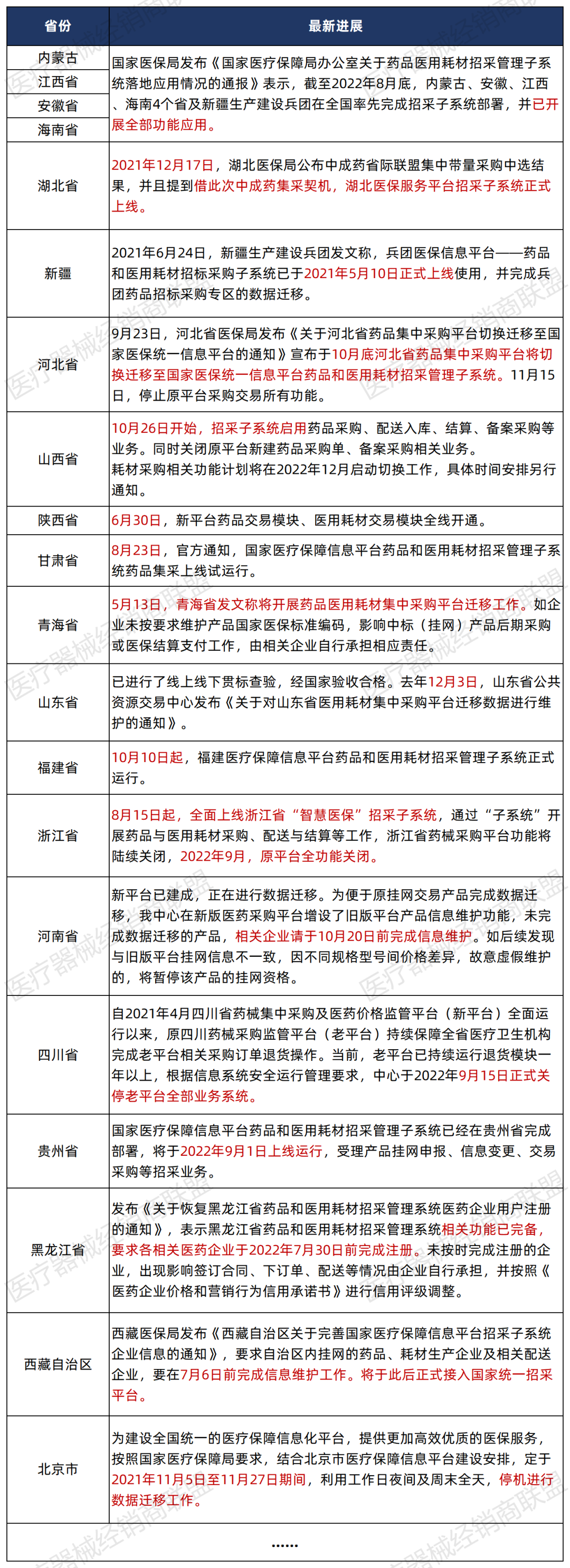
二十余省全国统一招采子系统落地!耗材信息互通进一步加速。
确认!又一省接入全国统一招采平台
10月19日,山西省药械集中采购平台发布了《关于山西省药械集中采购平台切换和迁移工作的通知》(以下简称“通知”),全国统一招采平台正式在山西落地。

从通知中获悉,山西省药械集中采购平台将于2022年10月26日开始切换至山西省医疗保障平台药品和医用耗材招采管理子系统(以下简称“招采子系统”)。也就是说,10月26日之后,山西省的所有耗材信息将与全国同步。
通知要求,招采子系统启用后,全省各级医疗机构药械采购交易和结算工作必须全部在招采子系统进行操作。该系统产生的交易数据将作为今后落实各项医保政策的重要依据。
通知还强调,各药械生产企业须在原平台尽快完成对产品国家医保编码的维护工作。在招采子系统正式启用后,未完成医保代码维护的药品将停止平台交易资格。
在今年5月国家医保局官宣全国统一医保信息平台全面建成后,全国各地都在积极响应,加速推进全国统一招采子系统的落地使用。
据不完全统计,全国已有二十余个省、直辖市、自治区及兵团发文上线招采子系统,其中大部分已完成对接工作。
如今,在山西省招采子系统正式落地后,全国耗材信息进一步互通,耗材价格“裸奔”时代已经到来!
进展加速!
二十余省招采子系统上线
除山西省之外,近日福建、河北、甘肃都宣布了招采子系统的正式上线具体安排。
按照此前国家的工作安排,近期也将会有更多省份开始将药品和医用耗材招采从省平台向国家平台切换迁移。具体如下:

在所有医用耗材数据信息同步全国后,各省集中采购平台的运行将更加有序、便捷、高效,价格也再无水分空间。
另一方面,这也会为下一步药品、耗材集采、价格监控、建立起统一的挂网规则、医疗服务价格协同管理,形成全国统一“一盘棋”打牢根基。
公立医院耗材采购生变!
全国统一招采平台在各省的全面落地,又将给整个医疗行业带来怎样的冲击和震动?
早在2020年,国家医保局就曾在答复函中表示,要在招采子系统建成后积极推进部门数据共享,加强各省药品和医用耗材价格联动和监测,建立起统一的挂网和撤网规则。
近日,国家医保局再次于十三届全国人大五次会议第8031号建议的答复中提到,目前正在着手建立全国统一的医药挂网和交易规则,以加强医药集中采购平台标准化、规范化、专业化建设。
统一的挂网和交易规则,意味着未来的医疗市场将更加公平及开放。
随着各省信息的进一步互通,越来越多药品、耗材虚高的价格将被遏制。在全国统一“一盘棋”之下,公立医院耗材采购也将得到进一步规范。
医疗行业也将迎来更加公平、公正的竞争环境,大批国内的优秀械企将拥抱发展良机。
免责申明
本公众号注明来源的稿件均为转载,仅用于分享,转载文章观点仅代表原作者,不涉及平台立场。我们尊重原创和版权,如有疏忽涉及版权等问题,请尽快联系我们,我们将第一时间更正,谢谢!
